最新訊息
16.
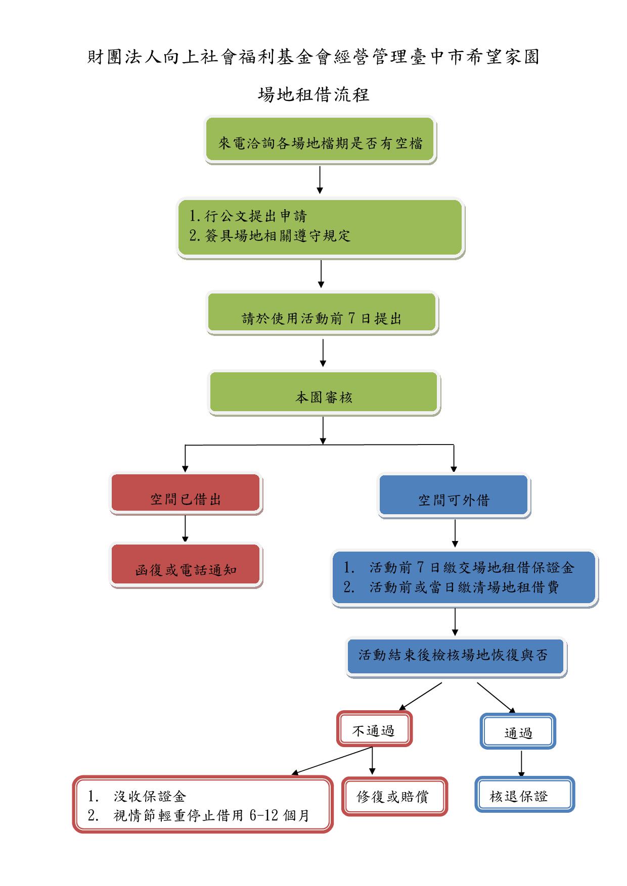
臺中市希望家園場地租借
2021-06-03